研究报告— 01—本月楼市政策聚焦
中央定调更大力度推动房地产市场止跌回稳,地方需求侧与供给侧政策支持双轨并进
2025年6月,我国房地产政策环境延续宽松。中央层面,国常会定调要进一步优化现有政策,提升政策实施的系统性有效性,更大力度推动房地产市场止跌回稳;中共中央、国务院发文支持各地统筹资金渠道,加大保障性住房供给,引导支持社会力量运营长期租赁住房等,进一步释放政策加力的积极信号。
地方层面,本月地方出台房地产调控政策42条,其中,宽松性政策32条、中性政策8条、紧缩性政策2条。地方政策需求侧与供应侧双轨并进,重点聚焦加大住房公积金政策支持、发放购房补贴、深化房地产金融支持、持续推进“好房子”建设等。本期报告主要对6月房地产行业政策进行梳理,并作解析。

— 02—
中央政策:进一步优化现有政策,更大力度推动房地产市场止跌回稳
1.政策跟踪

2.政策小结
6月资金面延续宽松,主要期限资金利率中枢多下移。公开市场操作方面,常规逆回购累计投放51084亿元,当月有45725亿元逆回购到期,累计净投放5359亿元;MLF投放3000亿元,到期1820亿元,净投放1180亿元;央行于6月6日和6月16日开展买断式逆回购操作共计14000亿元,对冲当月到期的12000亿元买断式逆回购;国库现金定存到期1000亿元。资金利率方面,DR001、DR007运行中枢环比分别下行11bp、2bp至1.39%、1.58%。LPR方面,1年期、5年期以上LPR分别为3%、3.5%,较上月持平。
在房地产方面,国务院总理李强主持召开国常会进一步提出,要着眼长远,坚持稳中求进、先立后破,扎实有力推进“好房子”建设,纳入城市更新机制加强工作统筹,要在全国房地产已供土地和在建项目进行摸底,进一步优化现有政策,提升政策实施的系统性有效性,更大力度推动房地产市场止跌回稳等;中共中央、国务院在《关于进一步保障和改善民生 着力解决群众急难愁盼的意见》中提出,支持各地统筹资金渠道,加大保障性住房供给,引导支持社会力量运营长期租赁住房,引导支持在保障性住房中加大兼顾职住平衡的宿舍型、小户型青年公寓供给等,进一步释放政策加力的积极信号。
— 03—
地方政策:需求侧与供给侧双轨并进,重点聚焦优化公积金政策、发放购房补贴、深化房地产金融支持等
1. 宽松性政策(1)行政干预政策

(2)公积金政策

(3)其他政策

2. 中性政策(1)住房保障政策

(2)其他政策

3. 紧缩性政策(1)市场监管政策

4. 政策小结
需求端与供应端政策支持双轨并进,重点聚焦优化公积金政策、发放购房补贴、深化房地产金融支持等
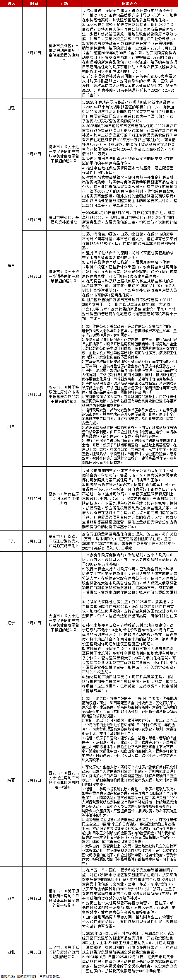
中房研协测评研究中心监测统计,2025年6月,地方出台房地产调控政策42条。其中,宽松性政策32条,内容主要涉及发放购房补贴、推进住房“以旧换新”、加大住房公积金支持力度等;中性政策8条,内容主要涉及保障性住房建设管理等;紧缩性政策2条,内容主要涉及商品房预售资金监管、住建领域从业主体监督检查等。总的来看,本月地方政策需求侧与供应侧双轨并进,重点聚焦加大住房公积金政策支持、发放购房补贴、深化房地产金融支持、持续推进“好房子”建设等。

行政干预核心举措包括发放购房补贴、推进住房“以旧换新”、深化房地产金融支持等
在行政干预方面,核心举措主要包括发放购房补贴、推进住房“以旧换新”、深化房地产金融支持等。典型代表有:大连举办夏季购房促销活动,对指定区域商品房给予100元/平方米补贴,并提出强化土地要素支撑、鼓励建设“好房子”项目、强化房地产项目融资支持等多项举措;西安实施土地出让金分期缴纳,进一步深化房地产金融支持,持续开展住房“以旧换新”优化政策等;衢州开展房地产促销活动,对购买市区新建商品住宅给予2万元/套的团购购房补贴,并将房票适用范围扩大至全市区域等;儋州明确落户海南省户籍和在海南省实际居住满183天的常住人口享受本地居民同等购房待遇,将居民家庭住房套数认定范围由海南省缩小至儋州市范围,支持商品住房“以旧换新”,支持在海南省专科及以上高校就读的学生凭集体户口或学生证购买1套商品住房等。
公积金政策核心举措包括上调公积金最高贷款额度、放宽公积金申请限制等
在住房公积金政策支持方面,核心举措主要包括上调公积金最高贷款额度、放宽公积金申请限制等。典型代表有:南通将个人住房公积金最高贷款额度由60万元提高至70万元,将家庭住房公积金最高贷款额度由120万元提高至140万元,并给予高层次人才、现役军人或退役5年内军人、以旧换新购买改善性住房人群额外贷款额度支持;南京将住房公积金异地贷款范围由南京市都市圈扩展至全江苏省,同时放宽异地购房提取公积金条件,不受缴存人工作地和户籍限制,将存量房住房公积金贷款最长期限由20年延长至30年等;长沙将申请住房公积金贷款应当“近12个月连续正常缴存”放宽至“近6个月连续正常缴存”,支持单身职工、异地缴存职工购买首套或二套申请公积金贷款,提高二孩、三孩家庭最高贷款额度等。
住房保障政策主要涉及加强配售型保障性住房建设管理等
中性政策主要涉及保障性住房规划建设和管理。典型代表有:厦门调整保障性商品房政策,明确保障性商品房申请条件、申请方式、受理部门、配售流程等内容;海南发布公共租赁住房保障实施导则,明确公租房申请对象家庭成员范围一般为申请人配偶和未成年子女,并规范公租房保障准入条件设置;深圳发布拆除重建类城市更新单元保障性住房配建规定,明确城市更新单元规划中配建的保障性住房应当与其他类型用房整体规划、合理布局,配建保障性住房与所在宗地的商品住房同步设计、同步建设、同步交付等。
紧缩性调控主要涉及商品房预售资金监管、住建领域从业主体监督检查等
紧缩性政策主要涉及商品房预售资金监管、住建领域从业主体监督检查等。典型代表有:成都发布商品房预售资金监管办法,明确开发企业需与监管部门、监管银行签订三方监管协议,确保预售资金专款专用,监管期限从商品房取得预售许可起至完成房屋所有权首次登记时止;湖南发布住房城乡建设领域涉企行政检查事项清单,对房地产开发企业、房地产经纪机构及经纪人员、房地产估价机构及估价师、房地产咨询公司、物业服务企业市场行为等开展监督检查。
— 04—
2024年至今中央层面重要房地产政策梳理

— 05—
6月重要事项复盘

— 06—
房地产政策展望
1.中央层面
6月23日,央行货币政策委员会2025年第二季度例会召开。会议指出,当前外部环境更趋复杂严峻,世界经济增长动能减弱,贸易壁垒增多,主要经济体经济表现有所分化,通胀走势和货币政策调整存在不确定性。我国经济呈现向好态势,社会信心持续提振,高质量发展扎实推进,但仍面临国内需求不足、物价持续低位运行、风险隐患较多等困难和挑战。建议加大货币政策调控强度,提高货币政策调控前瞻性、针对性、有效性,保持流动性充裕。短期流动性方面,根据中信证券研究测算,在排除MLF及逆回购到期因素前提下,7月流动性缺口大概在1万亿元,在货币政策中性偏宽松的基调下,预计央行将继续通过公开市场操作予以对冲,但资金利率可能会有较大波动。
在房地产方面,国常会已明确下一步政策导向,即进一步优化现有政策,提升政策实施的系统性有效性,多管齐下稳定预期、激活需求、优化供给、化解风险,更大力度推动房地产市场止跌回稳等。预计金融财税政策宽松仍将是重点方向,同时,土地政策优化、加大保障性住房建设供给、持续推进城市更新及城中村和危旧房改造等也是政策组合拳的重要组成部分。
3.地方层面
根据CRIC统计数据,2025年6月,TOP100房企实现销售操盘金额3389.6亿元,环比增长14.7%,但同比跌幅超过20%。重点30城新房成交1335万平方米,创年内单月新高,环比增长17%,同比下降19%;其中,4个一线城市新房成交环比增长46%,26个二、三线城市新房成交环比增长12%,同比下降20%。房地产市场仍处于止跌企稳阶段,城市间、区域间市场分化较大。随着6月13日国常会定调进一步优化现有政策、更大力度推动房地产市场止跌回稳,预计地方将进一步结合自身房地产市场情况,坚持“因城施策”,推动房地产政策精准落地和有效执行。其中,一线及强二线城市房地产限制性政策有望进一步放宽,弱二线及三、四线城市则仍需坚持“严控增量、优化存量、提高质量”,把去库存、防风险放在首位,进一步加大住房公积金政策支持、加大购房财税补贴力度、加大房票安置力度、加快推进收储工作等。
会员查询

